中国·8827太阳集团(Macau)股份有限公司-Official website
公司概况
8827太阳集团官网简介
公司领导
组织机构
院委员会
党群工作
组织机构
廉政建设
党群工作
磐石之家
团队建设
学科概况
学科动态
矿山安全与应急管理特色学科
支撑平台项目
省学科梯队
学科团队
学术交流
专业建设
专业概况
专业认证
一流专业建设
团队队伍
团队概况
博士生导师
教学名师
安全生产专家
教师名录
人才培养
8827太阳集团官网介绍
硕士研究生
8827太阳集团官网是什么
科学研究
科研概况
科研动态
科研项目
省部级科研平台
团学工作
组织机构
通知公告
文件制度
思想教育
员工动态
员工之家
员工之家
社会服务
安全培训
工作动态
MENU
公司概况
8827太阳集团官网简介
公司领导
组织机构
院委员会
党群工作
组织机构
廉政建设
党群工作
磐石之家
团队建设
学科概况
学科动态
矿山安全与应急管理特色学科
支撑平台项目
省学科梯队
学科团队
学术交流
专业建设
专业概况
专业认证
一流专业建设
团队队伍
团队概况
博士生导师
教学名师
安全生产专家
教师名录
人才培养
8827太阳集团官网介绍
硕士研究生
8827太阳集团官网是什么
科学研究
科研概况
科研动态
科研项目
省部级科研平台
团学工作
组织机构
通知公告
文件制度
思想教育
员工动态
员工之家
员工之家
社会服务
安全培训
工作动态
当前位置:
首页
>> 人才培养 >>
硕士研究生
>> 正文
人才培养
人才培养
8827太阳集团官网介绍
硕士研究生
8827太阳集团官网是什么
硕士研究生
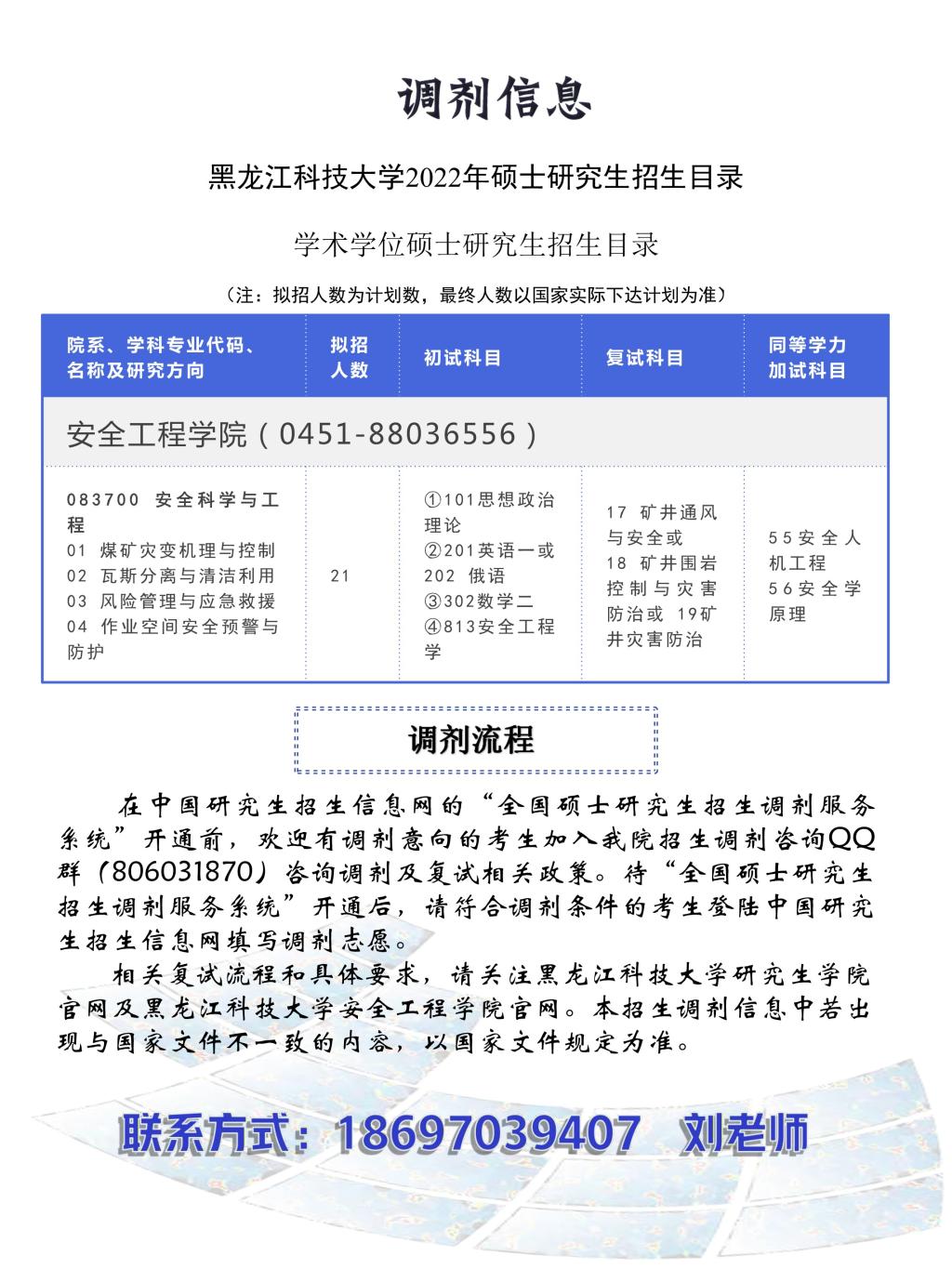
8827太阳集团官网2022年硕士研究生招生简章
2022年03月18日 18:15 刘加茹 点击:[]
上一条:
8827太阳集团官网2022年硕士研究生复试及调剂录取实施细则
下一条:
2022年8827太阳集团官网硕士研究生预调剂信息